中国科学院
深圳先进院
Join Us
Institute Overview
Research team
Center
Research Progress
News
Media Attention
Join Us
Institute Overview
About the Institute
Conditions/Platform
Directors Message
Key Lab of Guangdong
Research team
Principal Investigators
Associate Investigators
Assistant Investigators
Center
Research Progress
News
Newsroom
Events
E-Journal Club
Gallery
Admission
Media Attention
Join Us
Annual Reports
2023
深圳先进院
中国科学院
Media Attention
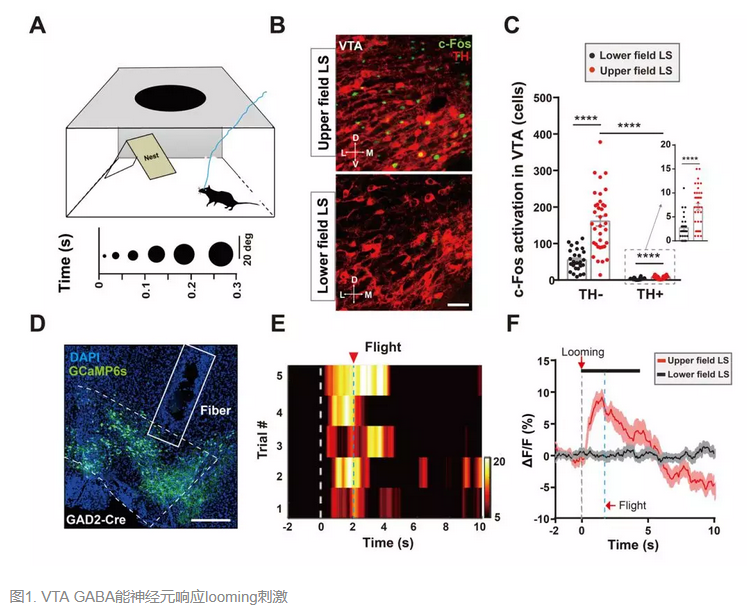
BioArt:Neuron | 王立平团队解析出本能防御行为的新环路
深圳卫视深视新闻:科学界“最强大脑”齐聚深圳 原来是为了这件“头等大事”
Xinhua :International cooperation platforms on neuroscience established in Shenzhen
深圳特区报:期待做出世界级原创性科研成果
深圳特区报:携手深圳推动脑科学前沿创新研究
《科技日报》:香山科学会议:要想搞清人脑,得先搞清猴脑
<
...
13
14
>
查看更多
(13/14)
13
14