BioArt:Neuron | 王立平团队解析出本能防御行为的新环路
北京时间6月12日,Neuron在线发表来自中国科学院深圳先进技术研究院、深港脑科学创新研究院、中国科学院脑科学与智能技术卓越中心王立平研究员团队与徐富强研究员等合作的研究成果:A VTA GABAergic neural circuit mediates visually evoked innate defensive responses(一条腹侧被盖区的 GABA能神经元相关的神经环路介导基于视觉的本能防御反应)的研究长文。该研究发现一条从上丘(Superior colliculus,SC)到腹侧被盖区(Ventral tegmental area, VTA)的GABA能神经元投射到中央杏仁核(Central nucleus of amygdala, CeA)的神经环路介导基于视觉感知的天敌威胁诱发的本能防御反应。

这是继今年5月13日,王立平团队在中国科学院和国家自然科学基金委员会共同主办的《科学通报》(Science Bulletin)上发表Characterization of glutamatergic VTA neural population responses to aversive and rewarding conditioning in freely-moving mice(腹侧被盖区谷氨酸能神经元响应条件化奖赏与厌恶的特性)研究论文后(https://doi.org/10.1016/j.scib.2019.05.005),在“本能防御与逃避行为”的神经环路解析方面的又一重要进展。
在此项研究中,周政、刘雪梅等联合运用光遗传学、在体多通道电生理、膜片钳、行为学、神经环路示踪、光纤钙信号记录、药物遗传学等研究技术发现:1)VTA γ-氨基丁酸(γ-aminobutyric acid, GABA)能神经元介导了上视野危险信息的检测以及本能的防御反应的发生;2)VTA 多巴胺能神经元(Dopaminergic neurons, DA)的抑制对于小鼠“逃回窝”的状态维持是必要的;3)上丘的CaMKIIα能神经元投射到VTA的特异性通路介导了视觉本能防御反应;4)投射到CeA的长投射的VTA GABA能神经元参与了视觉本能防御反应。
物种感知外界环境中潜在的危险信息,以快速的躲避天敌、做出最适宜的防御反应是物种生存所需要具备的至关重要的能力。此种能力具有跨物种的高度保守性,理解其内在的大脑运作机制和计算法则将对认识大脑固有功能及其如何适应环境具有重要意义。
视觉系统,能够帮助大脑快速识别出天然的、环境线索中的天敌信息,如天敌的轮廓、大小、移动方向、移动速度等。那么大脑中是否存在特定的细胞环路来快速检测天敌的危险信号并根据环境线索选择最恰当的防御反应策略,如“逃跑”、“战斗”、“冻结”等防御行为呢?
实验中用上视野的阴影刺激(looming)范式来模拟小鼠被上空中的天敌,如老鹰捕食的场景,这种范式可以根据环境线索的不同,稳定地诱发小鼠产生不同的防御行为,如“逃跑”、“冻结”等防御行为。
腹侧被盖区VTA是脑内至关重要的结构,在脑的多种功能加工中扮演重要角色。近几年来,新出现的假说认为VTA不仅可以编码奖赏、厌恶,同时可以编码警觉(alerting)信号。那么,VTA是否能够响应looming这种生物显著性的视觉刺激,以及其中的细胞和环路机制是怎样的呢?团队对该问题进行了如下解析:
1. VTA内部响应looming刺激的细胞类型

为了解决这一问题,研究人员首先利用即早基因表达的c-Fos蛋白特异性免疫组化染色,发现VTA脑区绝大部分被looming激活的是GABA能神经元;为了进一步验证GABA能神经元响应looming刺激,他们利用在VTA GABA神经元的在体光纤钙信号记录,发现VTA GABA能神经元能迅速响应looming刺激,并且在小鼠“逃跑”行为发生时,钙信号达到峰值。
2. VTA GABA介导looming刺激下 “逃跑”行为的发生,VTA DA的抑制对于小鼠在“躲在窝里”的状态维持是必要的

然后,研究人员利用光遗传学抑制VTA GABA能神经元,再给looming刺激时,发现小鼠的“逃跑”行为消失;直接兴奋这群神经元,小鼠出现快速“逃回窝”的反应,而抑制VTA DA能神经元可以诱发小鼠更长时间“躲在窝里”的状态。
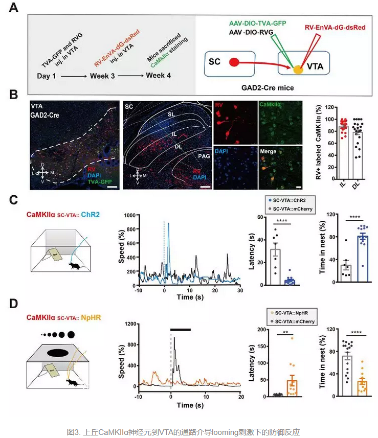
3. 上丘CaMKIIα神经元到VTA的投射通路介导looming刺激下的防御反应

接下来,团队利用细胞特异性的跨突触示踪,发现上丘能直接投射到VTA GABA神经元,而逆标回上丘的神经元80%以上是CaMKIIα阳性的,于是他们利用光遗传学技术兴奋上丘CaMKIIα神经元到VTA通路的特异性神经元,小鼠出现快速“逃回窝”,并且长时间“躲在窝里”的防御反应;而事先用光遗传学技术抑制该通路可消除looming刺激导致的逃跑行为。
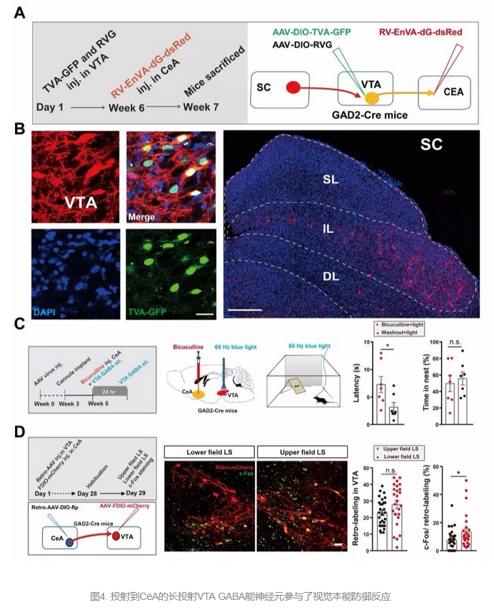
4. 投射到CeA的长投射VTA GABA能神经元参与了视觉本能防御反应

进一步地,团队利用了细胞特异性示踪上下游关系(Cell-type-specific tracing the relationship between input and output, CTRIO)的环路示踪方法,确定了上丘可以通过VTA GABA能神经元投射到CeA的“SC-VTA GABA-CeA”的三级连接,并通过药理学调控和神经元逆行标记c-Fos细胞特异性染色证明了投射到CeA的VTA长投射GABA神经元参与了视觉本能防御反应。
VTA脑区已被证实参与了脑内重要的认知加工如奖赏、厌恶、成瘾、动机、情绪、记忆等,众多精神疾病的发生如精神分裂症、自闭症、抑郁症、药物成瘾等常伴有VTA功能的异常;这项研究创新性地发现了VTA参与调控本能防御行为的新的功能;对有关上丘与VTA的神经环路参与本能恐惧情感的解析,将为我们理解物种生存、防御策略潜在的机制以及治疗恐惧、焦虑等精神障碍疾病提供可能的治疗靶点和干预手段;同时,值得一提的是,2019年Nature杂志Hee-sup Shin团队报道有效治疗创伤后应激障碍(Posttraumatic stress disorder, PTSD)的双感觉刺激(Bilateral sensory stimulation, ABS)的心理疗法正是通过抑制上丘神经元的活动来发挥治疗效果。

该项成果是王立平研究员带领的团队在本能恐惧情感的神经环路研究领域取得的又一次重要进展。2015年4月,王立平团队利用上视野逼近的阴影视觉刺激范式(looming),在国际上率先解析了一条从上丘到视觉丘脑到外侧杏仁核的皮层下快速通路介导本能防御反应的“冻结样”行为,其研究工作发表在Nature Communications上,迄今已被Nature, Nature Neuroscience, Neuron, Nature Communications, Trends in Neuroscience, Current Biology, elife 等权威期刊引用达67次(https://doi:10.1038/ncomms9228);2018年3月,团队研究证明了一条从蓝斑到上丘的去甲肾上腺素能通路介导了压力应激强化视觉本能恐惧的防御反应,研究发表在Current Biology上(https://doi.org/10.1016/j.cub.2018.02.005)。
美国科学院院士、斯坦福大学骆利群(Liqun Luo)教授高度评价此项研究工作:“这是一个很有意义的生物学现象,他们发现了处理这种行为的一条新的神经环路”。
纽约大学医学院教授林大宇(Dayu Lin)评价该研究工作道:“这项研究展示了VTA的一个令人惊讶的新的角色。过去数十年的科学研究已经牢固确立了VTA在编码动机和奖赏领域的关键作用。而在这项研究中作者使用一系列最先进的记录和操作工具,出乎意料地发现VTA GABA能神经元通过向中央杏仁核的投射可以直接接收威胁性的视觉信号,并驱动防御行为。这项研究促进了我们对VTA功能的进一步理解,并为参与防御反应这种生存的关键行为反应的神经回路提供了新的发现。此项研究深入、严谨,研究结果新颖并令人信服”(This study revealed a surprising novel role of the VTA. Decades of research has firmly established the VTA as a key area for mediating motivational behaviors and encoding reward. Here, using a series of state-of-art recording and manipulation tools, the authors found unexpectedly that VTA GABAergic cells receive direct threatening visual cues and drive defensive behaviors through its projection to central amygdala. This study advanced our understanding of the VTA function and provided new insight into the neural circuitry of defense -- a crucial behavior for survival. This study is thorough and rigorous and findings are novel and convincing)。
参考文献
1.Zhou et al. (2019) A VTA GABAergic neural circuit mediates visually evoked innate defensive responses. Neuron. 103,1-16 https://doi.org/10.1016/j.neuron.2019.05.027
2.Quentin et al. (2019) Characterization of glutamatergic VTA neural population responses to aversive and rewarding conditioning in freely-moving mice. Science Bulletin.https://doi.org/10.1016/j.scib.2019.05.005
3.Wei et al. (2015) Processing of visually evoked innate fear by a non-canonical thalamic pathway. Nat. Commun. 6, 6756 https://doi:10.1038/ncomms9228
4.Li et al. (2018) Stress accelerates defensive responses to looming in mice and involves a Locus Coeruleus-Superior Colliculus projection, Current Biology. 28,1-13 https://doi.org/10.1016/
时间:2019-06-14
出处:BioArt
链接:点击打开链接