中科院之声 | 尼古丁延缓衰老机制,人类也适用吗? | 辟谣
提到尼古丁,你会想到什么?
今年,一项发表在《自然-通讯》上的研究通过小鼠实验,揭示了尼古丁改善代谢和延缓衰老的作用机制,为尼古丁拓展应用以及抗衰老提供全新的技术方向。
“尼古丁能抗衰老!”研究一出就引得“烟民军团”拍案叫好,网络上也出现很多为尼古丁、香烟“平反”的声音。
一时间,关于“越抽烟越年轻”“尼古丁竟然蕴藏着长寿密码”等声音此起彼伏,难道一直以来被视为“恶魔”的尼古丁终于要赢来翻身的一天了吗?

截图来自网络
等等,先别激动!
这项发现确实在某种程度上颠覆了大众的认知,实验结果究竟是如何得到的呢?今天我们就来理一理尼古丁延缓衰老的那些事。
尼古丁≠香烟,地三鲜和火锅底料里也有
在搞清楚“尼古丁抗衰”的科学原理之前,我们先来介绍一下整个事件的主角——尼古丁。

尼古丁俗名烟碱(C10H14N2),是一种发现于茄科植物的强效拟副交感神经生物碱,它隶属于兴奋剂的一种,在一定浓度下,会快速影响人体副交感神经系统。由于尼古丁在烟草植物中的含量较高,是烟草中的主要生物碱之一,我们也常常会将其与香烟划上等号。
但事实上,尼古丁这一有机化合物非常普遍,它不仅藏匿于香烟或电子烟中,还广泛出现在我们日常的餐桌上。
像是茄子、辣椒、土豆、枸杞等茄属植物中都能找到尼古丁的身影。讲到这,爱吃火锅和爱吃地三鲜的人都沉默了。这些蔬菜不是都是公认的健康食物吗?长期摄入会有危险吗?
其实,人体通过吸入和摄食获取尼古丁的方式完全不同。一般来说,吸烟摄入的尼古丁浓度很高,会经过鼻腔直达大脑,与受体结合引起下游信号通路激活,长期会引起成瘾;而尼古丁通过消化道进入人体,速度相对缓慢,同时尼古丁可以快速被人体代谢,两种方式摄取尼古丁的含量相差千万倍。也就是说,通过吃茄科植物摄取尼古丁的计量几乎可以忽略不计。
所以说尼古丁本身不可怕,计量和摄入方式才是能否“激活”尼古丁魔鬼特性的关键。
死亡率降低40%,以下三个条件缺一不可
既然茄科植物是健康食品,那有没有可能某个剂量的尼古丁对健康保健、延缓衰老是有正面作用的?
在解释尼古丁延缓衰老机制之前,我们先介绍一下“抗衰蛋白”烟酰胺腺嘌呤二核苷酸(NAD+)。NAD+是生物体氧化还原反应中非常重要的辅酶,在包括代谢、衰老、细胞死亡、DNA修复和基因表达在内的各种生物学过程中起着至关重要的作用。然而,随着年龄的增长,NAD+的稳态平衡被破坏,导致其含量显著下降。

想要“锁住时间”,就需要精准控制NAD+下降的开关键。
2月17日,中国科学院深圳先进技术研究院脑认知与脑疾病研究所李翔团队在《自然沟通》(Nature communications )杂志在线发表了题为 Nicotine rebalances NAD+ homeostasis and improvesaging-related symptoms in male mice by enhancing NAMPT activity 的文章,揭示了慢性低剂量尼古丁通过激活NAD+补救途径,改善能量代谢以及延缓全身性衰老的作用机制。
那么尼古丁延缓衰老的机制是什么呢?
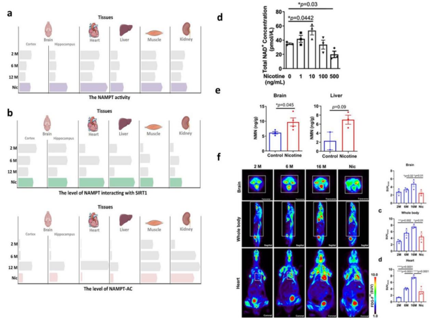
李翔团队发现,随着年龄的增加,NAD+补救途径限速酶:烟酰胺磷酸核糖转移酶NAMPT的活性逐渐下降,而NAMPT的活性依赖于SIRT1对其去乙酰化程度。同样,随着年龄增加SIRT1对NAMPT的结合减弱,NAMPT的乙酰化水平逐渐升高。
为了探究尼古丁对于NAD+的调节作用,研究团队将48只实验小鼠平均分成2组进行了为期1年的对照实验。其中实验组小鼠每天饮用2微克(μg)/ml的尼古丁水,而对照组小鼠则不施加任何干预。在12个月实验结束后,实验组小鼠发生了“翻天覆地”的变化。
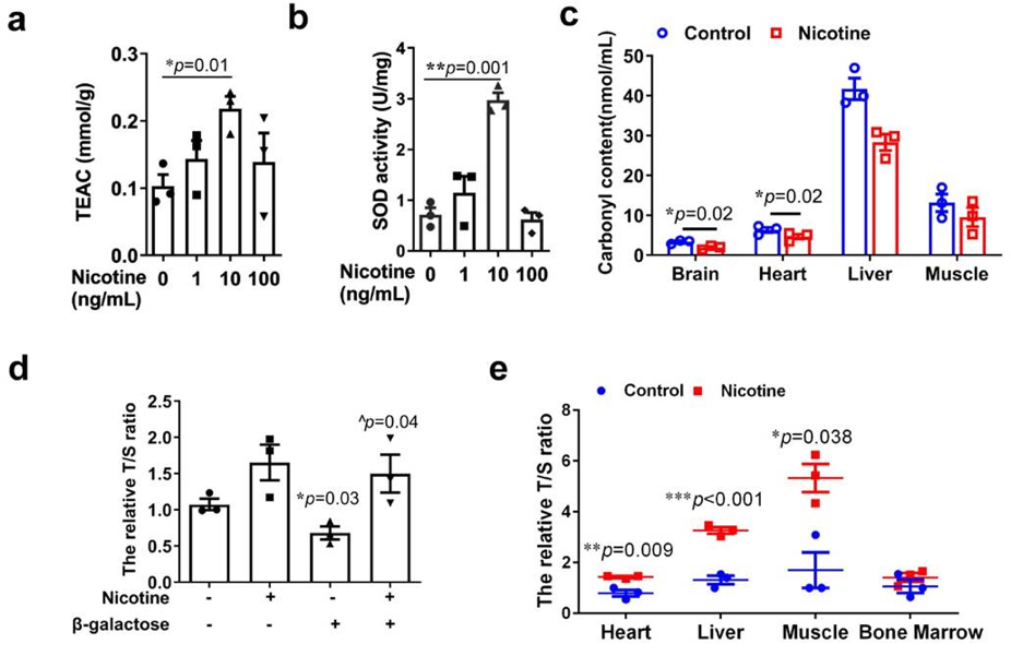
团队发现当实验进行到10个月时两组小鼠差距渐显:摄入尼古丁的小鼠,不仅每天表现的更“活泼”,其反应速度也优于对照组。当12个月喂养结束后,实验组小鼠存活率高达91.67%,而对照组存活率仅有54.17%,即慢性低剂量尼古丁的摄入让小鼠死亡率下降了40%。实验同时发现,在尼古丁干预下,存活下来的实验组小鼠记忆力更好,阿尔兹海默的相关指标也有所降低;其肌肉、心脏中的细胞端粒均有所延长,而这进一步证实了尼古丁的止衰作用。

图1.尼古丁激活衰老组织NAD+生物合成以及改善衰老阻止葡萄糖高代谢情况

图2.尼古丁促进神经生成和缓解焦虑情绪改善学习记忆功能

图3.尼古丁缓解各组织氧化应激水平和保护衰老细胞端粒长度
小鼠实验结果证实了尼古丁能够促进SIRT1与NAMPT的相互作用,降低NAMPT的乙酰化水平,增强NAMPT的活性,并改善衰老组织能量代谢,增加β-NMN和NAD+含量。也就是说,慢性低剂量尼古丁可以改善代谢并延缓衰老。
那么,这是不是等同于人体通过尼古丁摄入也能达到抗衰老的目的呢?
在下此结论之前,我们要重点标记“低剂量”“饮用”“非上瘾状态”这三个关键因素,这是决定尼古丁抗衰老实验成功与否缺一不可的必要条件。
从这三点来看,想要靠吸烟摄入尼古丁抗衰,几乎不可能。
从小鼠到人类,“不老神药”还有待考究
坊间常说“是药三分毒”,药与毒之间本来就没有明显的分界线。除上述研究外,很多动物实验中都也证实了尼古丁的好处:如有学者发现了尼古丁在学习、记忆和注意力方面存在潜在的药效;还有学者在实验猴的大脑(初级视皮层)中注射尼古丁后,发现动物对图片对比度的最小差异更灵敏了,说明尼古丁作用于特定脑区可以增强人类视觉的灵敏度;另外还有一些研究认为尼古丁对短时记忆、焦虑都有不错的改善。但大前提是,这些研究的结论都是在实验室控制条件下进行的基础研究,并不是对尼古丁的全面评估。科学发现离不开探索,研究人员也是希望通过发现尼古丁对神经元作用的一些特定的机制(尤其是作用靶点),结合药理作用设计相关新药,为人类健康更好地服务。
同理,虽说尼古丁抗衰老的实验结果已经在小鼠上得到验证,但这毕竟只是个停留在基础研究的动物实验,要证实低剂量尼古丁在延缓人体衰老这个结论,一系列的问题和机制还有待临床验证。
从小鼠到人类、从实验室到临床,尼古丁作为“长寿药”还有很长的路要走。当然,我们有理由相信未来的某天它能冲破人体临床的界限,成为抗击衰老的利器之一。